文章最后更新时间:
tgAI全自动翻译智能人工客服 客服机器人源码 带视频搭建教程
互联网转载 具体未测试
功能说明:
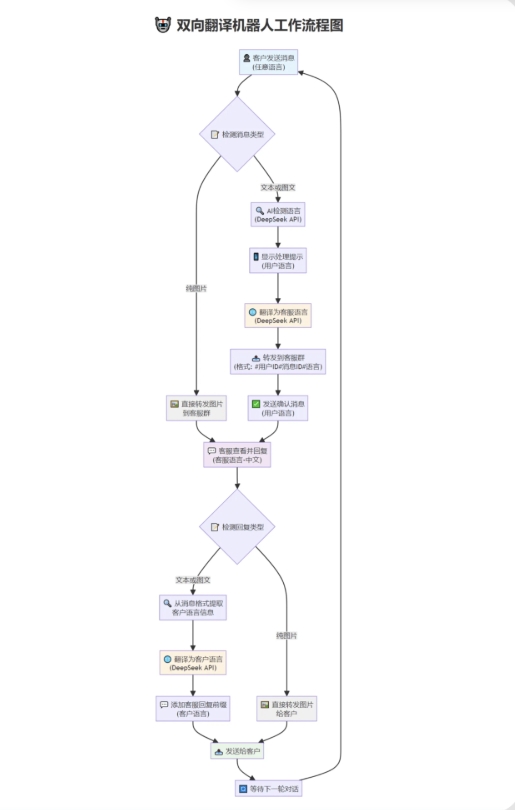
1.双向功能,这个不用说
2.将客户消息翻译为客服配置的指定语言,不管客户消息是哪个国家的语言,只要是deepseek能识别的语言都可以。
3.将客户发送的消息翻译为符合客户国家口语习惯的语言


查看更多心仪的内容 按Ctrl+D收藏我们
部分内容来自于网络 如有不妥联系站长删除
星宇博客欢迎前来投稿文章
© 版权声明
THE END



















暂无评论内容